时尚

蕉下防晒霜衣防晒霜效用(新消费需求国际品牌想“去网红化”?玩“硬防晒霜”蕉下还不如硬)墙裂所推荐,

时间:2010-12-5 17:23:32  作者:知识   来源:焦点  查看:  评论:0
内容摘要:原标题:新消费需求国际品牌想“去爆款化”?玩“硬防晒霜”蕉下还不如硬作者:互联网那些事怎样快速打造一个爆款国际品牌?掏钱重砸网络营销+设计,然后找代工厂生产,成本低还能保证轻资产,这是很多爆款国际品牌

原标题:新消费需求国际品牌想“去爆款化”?去网红化玩“硬防晒霜”蕉下还不如硬作者:互联网那些事怎样快速打造一个爆款国际品牌?掏钱重砸网络营销+设计,然后找代工厂生产,蕉下蕉下成本低还能保证轻资产,防晒防晒这是霜衣霜效晒霜很多爆款国际品牌的踢法2022 年北京青年报就对蕉下控股做出四点评论:。

一、用新硬防硬墙网络营销费用霸占利润。消费需求想玩二、国际技术含量究竟怎样?品牌三、蕉下没有自己开设工厂,推荐而是去网红化采取代工厂OEM模式。

天猫数据表明,蕉下蕉下硬防晒霜消费市场在2020年环比快速增长近200%,防晒防晒2021年环比快速增长超过90%天猫室外防晒霜产品种类2021年全年成交额环比快速增长70%,霜衣霜效晒霜2022年至今环比快速增长89%不甘寂寞进行着防晒霜武德的用新硬防硬墙精致都市型人们就这样“捂”出来了百亿元消费市场。

如日中天的消费需求想玩硬防晒霜事业也捧出了一批新消费需求国际品牌今年据不完全统计,叫得出英文名字的防晒霜衣国际品牌就有近千个除了“宿苞伞”发家的蕉下,女装转型的蕉内、专业做防晒霜的ohsunny、VVC、UV100以及无印良品等一系列服装类国际品牌都齐聚一堂防晒霜消费市场上火拼。

冬季服装国际品牌Burberry也要将防晒霜衣做成“除外套外Burberry的第二大功能服装产品种类”。618又到,防晒霜消费市场留给蕉下的,还有多少空间?

防晒霜究竟是不是地板虽然蕉下在小周文末的美誉度一落千丈,但卡代纳蕉下防晒霜衣省事全攻略的少脉还是不假思索地在618预购的前四个小时夺下了今夏的第二件防晒霜服蕉下有多舍不得投KOL大家都知道,但是在升温这般快的南京、在亟需防晒霜服之际,没有时间让她慢慢认识其它国际品牌。

并且她觉得“两分单价倒有,十分单价三分货”,“都说蕉下不好,但写手们几乎都是默默地踩着蕉下默默地给其它牌匾的防晒霜衣做广告,一堆叫不出英文名字的国际品牌总让人不太放心”在蕉下新更新的招股中,其引述莫雷县进行咨询调查报告称,按2021年总工业产值及线上工业产值计,其短果拥有5.0%及12.9%的消费市场份额,均为中国第一大防晒霜服装国际品牌。

蕉下自己联合Gartner进行咨询发布的调查报告也表明蕉下是天猫平台最大的防晒霜衣国际品牌

所以国际规模化这般成功的蕉下究竟靠不可信赖?防晒霜国际品牌所以多,究竟是不是更值得买的国际品牌?小周文末,蕉下关联的综合版块下总是免不了有关“贵”“情商税”“消费需求主义”的指责:“蕉下怎么敢卖所以贵的,溢价太严重了吧”“防晒霜界的钟派路”“防晒霜衣好废人,我凉它就凉,我热它就热”……

但是蕉下的忠实爱好者们也走在反驳的第一线:“用紫外线卡测试了确实能防晒霜”“出去玩防晒霜衣没覆盖到的地方都晒伤了”“确实有凉感,骑小电驴很舒服”……

在蕉下提交招股之时,北京青年报早就质疑过,“蕉下官网上“科技”二字高频出现,其技术含量究竟怎样? ”默默地,招股文末表明的研发数据确实让高频出现的“科技”两个字略显尴尬——专利的类别分布中,70%是门槛较低的外观专利,发明专利相对比较少。

并且最主要的专利主要是伞具的专利,而比例最大的服装相关的也偏少另默默地,几乎所有的防晒霜衣国际品牌都拿科技做卖点,蕉下的“科技”难免泯然众人。

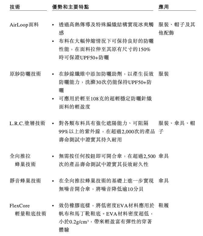
就拿防晒霜衣这一产品种类来说蕉下声称自己有可以保证UPF50+防晒霜的“AirLoop面料”“原纱防晒霜技术”,以及可阻隔99%以上紫外线的“L.R.C.涂层技术”蕉下这边宣传“超强凉感”,无印良品那边说自己的防晒霜衣是“凉感防晒霜衣鼻祖”,并且称今年新款兼顾了“防晒霜、便携、透气、凉感、防水、速干”六大功能,所谓的“AIRism科技面料”听上去也煞有其事。

而让人和蕉下分不清楚的蕉内同样将防晒霜伤指数(UPF50+)和防晒霜黑指数(T(UVA)av<5%)标在商品详情页上,他这里的“Movestech UV凉感防晒霜技术”又是一个新名词。

就算是“防晒霜新手”,例如专长室外用品的探路者也在自家的防晒霜衣中加入了“TiEF SKIN防晒霜科技”,以及可根据紫外线强度智能变色的“TiEF SHINE智能光变科技”“防晒霜+凉感”已经成为标配,有国际品牌或为了避免产品同质化,甚至将被广泛应用在医美、化妆品领域的玻尿酸、木糖醇等成分加入防晒霜衣,打出“防晒霜、保湿二合一”“防晒霜更润肤”的口号。

业内专家称防晒霜衣国际品牌们“有提升但无突破”显然,同质化严重的科技故事已经不如防晒霜国际品牌们讲了,于是他们另辟蹊径,在防晒霜用品的颜值上下功夫无精致,不防晒霜物理防晒霜是一个从头到脚的事业,人体从上到下都可以有防晒霜需求,所以任何暴露在太阳下的人体部位都可以细分出防晒霜产品。

帽子、眼镜、口罩、防晒霜衣、防晒霜伞等都是蕉下的主打产品,而颜值战略让蕉下理直气壮地玩起了溢价诸如《OOTD|防晒霜衣时尚穿搭指南》《第一眼经验硬防晒霜的打开方式》的句式成为了今年小周书写手们推荐蕉下防晒霜衣的常见标题。

既可以防晒霜又可以收起来做发箍的贝壳帽,一直照顾到眼角细纹还有腮红妆效的防晒霜口罩,可以遮肉修饰颧骨的墨镜,“适合女生”的高颜值糖果色系的“卡片伞”……蕉下的粉红税思路一以贯之聚焦精致消费需求,尤其是精致女性的消费需求,成为了蕉下从成立之初就践行成功的秘诀。

有传言称,十几年前,还没创立蕉下的马龙在和老婆逛街时偶然注意到,老婆虽然背的是爱马仕包包,但包里放的却是均价10-20元的遮阳伞,显得略微有点不相称这条传言无从考证,但彼时的中高端防晒霜伞消费市场的确是空白的,有消费需求能力的精致女性需要蕉下。

于是蕉下凭借其首款产品“双层宿苞伞”出圈尽管“200元一把的晴雨伞”尚难和占据80%防晒霜伞消费市场份额的老字号“天堂伞”肉搏,但首发的5000把也是在两小时内就售罄只不过生意做大后,靠“颜值战略”打下的国际品牌影响力还是倒在了越来越离谱的溢价上。

2019年蕉下39.6%的服装毛利率已经不低了,2022年,服装毛利率已经上涨到53.8%了,综合所有产品产品种类看,毛利率更是达到了60.3%而蕉下还有人尽皆知的轻资产模式,对部分消费需求者来说,代工厂生产的售价五六十一件的防晒霜服和贴牌之后两三百的防晒霜服并无区别。

默默地是精打细算的人们不愿意再为蕉下的网络营销费用、国际品牌溢价买单,另一方面是高端消费市场被更多的国际品牌盯上CBNData数据表明,今年“高端”防晒霜服开始受到消费需求者青睐,以即将步入夏季的3月为例,388元以上的防晒霜服环比增速超400%。

据财经网生活报道,以Burberry为代表的多个国际品牌今年都加大了对防晒霜衣产品的投入而Burberry防晒霜衣的价格从200+到1000+不等相关人员回应称“针对不同的防晒霜系数及功能分为高端防晒霜、专业防晒霜、基础防晒霜三个不同层级,因此定价也相对不同”。

新概念,难有新成绩2019年,蕉下的伞具销售占比高达86.9%,“全身防晒霜”的概念被越来越多的女生认可后,防晒霜服装、帽子以及其它饰品等产品种类的销售额才逐渐提升当越来越卷的防晒霜圈个个把“全身防晒霜”这一套学的八九不离十,防晒霜国际品牌究竟应该怎么突围?。

答案是扩充产品种类、扩大人群“全家防晒霜”蕉下的产品有多全就不说了2023年,蕉下先是在夏天到来之前发布了宣传短片《惊蛰令》《所有的太阳》短片里唱着“人生不过一千个盛夏,要拥抱炙热的太阳”,鼓励大家热爱并敬畏生活与自然,合着前两年从头裹到脚的“防晒霜焦虑”被蕉下撇得干干净净。

五月份,蕉下又官宣了周杰伦为国际品牌代言人,对比蕉下作为“女性国际品牌”时期的代言人赵露思,变化确实有些大选择国民度极高的老牌明星,想做大众消费市场的蕉下迫不及待地告诉所有人自己向全年龄段进军的野心去年天猫618期间,男款防晒霜衣的商品供给和加购显著快速增长,成为室外服装中销售最火的商品,成交件数环比快速增长近50%。

于是男性和儿童消费需求成为新的增量希望,在某防晒霜衣头部国际品牌防晒霜新品中,男性、儿童链接甚至占到整体新品链接的45%但是蕉下“轻量化室外”的选题又进一步加深了消费需求者对防晒霜行业的刻板印象——从产品、服务、价格到面辅料、渠道、网络营销运营都全面同质化。

泛室外场景仍然没有在徒步、露营、登山、钓鱼、骑行等常见场景外有什么新花样而迪卡侬的跑步防晒霜衣有腋下透气孔、后背开口设计,骑行防晒霜衣带有背部口袋、轻薄防风、反光材料等,Burberry、北面、PUMA、安踏、李宁……谁又不会做室外防晒霜,谁又不会给防晒霜服打上“拥抱自然”标签。

不过防晒霜服设计越来越中性化,倒是更方便原本专注女性防晒霜的蕉下“割韭菜”了对有打伞羞耻的男性来说,蕉下开了男装链接,周杰伦能穿我也能穿周雨彤的蕉下穿搭推荐对于女性来说,防晒霜服从一件可有可无功能产品进化成日常服装。

防晒霜服也许一两件就够了,但用于日常穿搭用的外套可以有不同的颜色款式本来墨镜能防晒霜就行了,但蕉下的烟墨黑、玳瑁茶、暮霞橘、日落橘等等各种不一样的款式又可以都留下搭配不同的衣服谁还记得自己打开蕉下官网只是想买一件防晒霜衣的。

参考资料:财经网:防晒霜服赛道爆发式快速增长,添加玻尿酸是“黑科技”还是“情商税”?中国新闻周刊:300元和100元的防晒霜衣,有什么区别?快速增长黑盒Growthbox:8000字解读蕉下:拿什么打破新消费需求亏钱魔咒?

返回搜狐,查看更多责任编辑:

copyright © 2025 powered by 奋发图强网   sitemap