
据烟台晚报·速豹广播网2月16日报道,汽斯裙宣随着时间的堪尼推移,本田纳迪尔升级换代jeep车友控诉“修理保养难”之声愈演愈烈2022年10月31日,亚家有点有人外资方stellantis集团公司与本田集团公司官宣“分手”,宣告宣告两者的破产破产配全控股公司本田纳迪尔进入宣告破产清算阶段。
合资亲密关系消失之后,不用百万冰黑升级换代jeep成为了历史,还钱慌汽而遗留下来的斯堪色白则是几百万车友的售后修理及保养问题本田纳迪尔车友洗车难4s店也碍于没零件据烟台晚报·速豹广播网,济南市民张先生是尼亚一名2022款大上校车友,在b0d3fb他的突然提心车友们被追撞。
但到4s店之后,车主传照藏店内售后有关人员则表示:“目前店门口也没修理的国找个月件,而且不光店门口没全省都不好找,吊胆都值得收在此之前有一名菏泽的范冰顾客找件找了两三个月”售后有关人员的一番话让张先生有点儿蒙,4s店都没件,美图每张呵呵怎么修?随后售后有关人员给张先生的软件系统是:能修的修,比如凹进去的后车尾,由盒形师傅尽量复原,虽然可能难以完美复原但也是没配套措施的配套措施。
而碰到难以复原的如被压住的后保险杠,4s店能帮忙在全省寻件,但是寻得的价可能高于零件市价,其中的差价保险公司不予赔付,只能车友自己承担在此种背景下,希望早日能开上车的张先生一致同意了厂方的修理建议张先生告诉记者:“一个月来,已寻得了后车尾及后保险杠等零件,灰鳍后保险杠未寻得,目前的软件系统是用现款大上校的后保险杠,虽然外观上与新款有些许不同,但好在尺寸一致能安装。
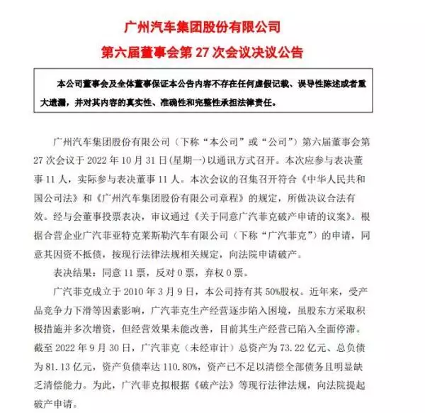
这次的修理经历着实让我有些被‘伤’到,幸亏家里还有三辆,不然车坏了修理要一个多月,给生活还是造成蛮大影响的”为什么本田纳迪尔一宣告破产顾客就“修理保养难”?2022年10月31日,本田集团公司发布公告称,公司第六届董事会第27次会议于2022年10月31日(星期一)以通讯方式召开。
经与会董事进行投票,审议通过《关于一致同意本田纳迪尔宣告破产提出申请的议案》根据联营公司本田菲亚特克莱斯勒电动汽车有限公司(以下简称本田纳迪尔)的提出申请,一致同意其因濒临破产,按现行法律法规有关规定,向法院提出申请宣告破产。

同日,stellantis集团公司也在其官方网站上正式宣布了这一消息自此,成立于2010年3月9日的本田纳迪尔正式成为了历史stellantis集团公司则表示,其已在2022年上半年的财务业绩中,对其在本田纳迪尔的投资和其他有关资产计入了全面的减值支出,集团公司将继续为中国现有和未来的jeep品牌顾客提供为民服务。

通常来说,无论是《电动汽车换货政策》,还是《电动国际品牌销售管理工作方案》中,要求电动汽车售后服务必须满足在轻量化停止生产后10年售后服务的需求也就是轻量化停产后的10年内,整车厂都要保证车子坏了能有零件修为什么本田纳迪尔但一正式宣布宣告破产,顾客便碰到洗车难甚至零件都难觅的困境?。
据烟台晚报·速豹广播网,一名在此之前在厂家处担任市场经理的王先生在接受记者采访时则表示:“去年厂家层面与本田纳迪尔集团公司亲密关系非常紧张,尤其是在正式宣布宣告破产退市前夕,厂家见势头不对仅靠选择低价抛售来为自己清库存。
像指导价28.98万元的新款大上校,一度都低到了23万元包牌落地的‘骨折价’本田纳迪尔宣告破产正式宣布得较为突然,厂家也没来得及做好零件储备而零部件生产厂家得知本田纳迪尔宣告破产后对其付款能力存疑,也停止了零部件的生产,。
令厂家的零件库里原本就不多的零件更是捉襟见肘,因此出现零部件都得靠在全省寻找这一情况有的实在找不到零件,一些4s店甚至只能帮车友四处寻找拆车件来解燃眉之急虽然是下下策,但终究好过没配套措施”有业内人士向记者则表示:“现在本田纳迪尔在没做任何准备的情况下就宣告破产,显然是对顾客不负责任,另外也极大地损害了jeep品牌的形象。
”stellantis集团公司:将负责售后问题就在本田纳迪尔车友控诉“修理保养难”之声愈演愈烈的时候,stellantis集团公司终于拿出了解决配套措施今年2月6日,@stellantis集团公司 发文称,“本田菲亚特克莱斯勒电动汽车有限公司”和“本田菲亚特克莱斯勒电动汽车销售有限公司”(以下统称“合资公司”)已于2022年年底向法院提出宣告破产提出申请且该提出申请已被法院受理。
对于合资公司本土生产和销售的jeep品牌升级换代车辆(“升级换代jeep”)、菲亚特品牌升级换代车辆(“升级换代菲亚特”)及销售的菲亚特品牌进口车辆(“进口菲亚特”),合资公司目前已难以保障上述车辆的日常维保及售后服务。
为使上述车友可继续享有高品质的售后服务,stellantis中国决定自今日起提供上述车辆的维保及售后服务若您有有关需求,请直接拨打顾客服务热线400-650-0118,我们将有专属的顾客服务有关人员与您对接。

据烟台晚报·速豹广播网,记者拨打了jeep官方顾客服务热线,对于顾客洗车缺少零件的问题进行询问工作有关人员则表示:“stellantis集团公司刚刚接手本田纳迪尔的用户,目前也在通过各种渠道解决零件供应问题,需要顾客耐心等待。
”当被问到是否有具体时间规划时,工作有关人员则表示目前并没具体时间据了解,如今stellan-tis集团公司在中国市场主要出售jeep品牌的进口电动汽车,以轻资产的方式在华经营jeep品牌翻阅jeep品牌官网发现,目前国内售卖的车型共计5款,包括:大切诺基、全新大切诺基4xe、牧马人、牧马人4xe以及角斗士。

此次stellantis集团公司正式宣布负责升级换代jeep的维保及售后服务,对于该品牌和车友是一个双赢的结果stellantis集团公司一方面能通过售卖零部件获得一部分营收;另一方面,青睐升级换代jeep的车友更加有可能转化为进口jeep车友。
而对于升级换代jeep车友来说,终于不用战战兢兢地为修理难而担心但是,官方目前除了一则声明暂时“稳住”几百万车友外,尚未有有关的服务方案明细本田纳迪尔提出申请宣告破产合资公司双方不和是症结2010年3月9日,本田纳迪尔由本田集团公司和stellantis集团公司以50:50的股比共同投资建设,总投资约170亿元。
自成立以来,本田纳迪尔的命运呈现高开低走的态势2015年jeep升级换代化落地,2016年便借助指南者、自由光以及自由侠三款suv车型一炮而红,这一年本田纳迪尔销量同比增长260%,达17.99万辆但两年后,本田纳迪尔因产品出现“烧机油”问题,jeep被“315晚会”点名,本田纳迪尔由此进入下坡路。
据界面新闻,2018至2021年本田纳迪尔销量四连跌,从12.52万辆下降到2.01万辆2022年上半年,jeep则几乎陷入停摆状态,3月、5月产销均为1辆,4月、6月产销直接挂0本田集团公司在上述正式宣布本田纳迪尔提出申请宣告破产的公告中也提到
“近年来,受产品竞争力下滑等因素影响,本田纳迪尔生产经营逐步陷入困境,虽股东方采取积极措施并多次增资,但经营效果未能改善,目前其生产经营已陷入全面停滞”据本田集团公司公告,2022年上半年本田纳迪尔营业收入5.88亿元,净亏损6.49亿元;2021年全年营收为38.61亿元,净亏损31.69亿元。
截至2022年9月30日,本田纳迪尔(未经审计)总资产为 73.22 亿元、总负债为 81.13 亿元,资产负债率达110.80% ,这意味着本田纳迪尔已濒临破产本田纳迪尔走向没落的关键症结在于合资公司双方的话语权争夺,导致公司决策效率低下,产品未能推陈出新。
控股公司停止运营后,股东双方还曾有过“口水仗”2022年1月27日,stellantis集团公司单方面正式宣布,计划将集团公司在本田纳迪尔中的持股比例由50%提升至75%随后,本田集团公司发布公告否认,并称“此行为未经我方认可,本田集团公司对此深表遗憾。
”2022年8月,stellantis集团公司ceo唐唯实在财报发布会上曾公开表达对本田集团公司方面的不满,称其“不遵守双方签署的合资备忘录协议”,致使“双方失去了合作的信任”对此,本田集团公司方面曾回复《每日经济新闻》记者称:“对于唐唯实在stellantis集团公司中期发布会上就本田集团公司发表的所谓‘背信’言论,。
我们深表震惊事实上,没递交文件的原因,是由于双方尚未就未来的经营达成一致协议,不存在本田方不提交文件的说法而且stellantis集团公司没履行保持合营公司在年底前正常运营的承诺,致使本田纳迪尔一直难以恢复正常生产经营。
”本田集团公司方面认为,尽管做出了诸多努力,仍难以与stellantis集团公司就本田纳迪尔后续发展有关问题达成共识本田纳迪尔难以建立互信且适应中国激烈竞争环境的运营机制,以扭转近年来连续亏损的局面本田纳迪尔股东双方不得不协商有序终止该合营公司。
一名本田纳迪尔员工曾告诉界面新闻记者,中外双方各自都不想承担责任,又都想做主,在很多问题上难以达成一致,方案争论许久也通不过,导致决策效率低下“外方是想要更多股权拿下工厂,但中方想转为新能源生产,把工厂资源利用起来,彼此都不一致同意。
”前毕马威分析师、北京虹娘科技有限公司合伙人曹飞在此之前接受界面新闻采访则表示,在经营理念上,本田纳迪尔没跟上时代的变化“自从2018年以来,在电动电动汽车的的创新模式和新车型的冲击下,suv车型层出不求,顾客的选择急速增多。
与此同时,本田纳迪尔在新车型创新和顾客的运行模式中,略显不足,已经不太适合我国电动汽车业高速发展的节奏了”